文章来源:互联网作者:发布时间:2023-05-07 00:07:00
下载成为新用户,专享前3天赚取最高30%的年收益率

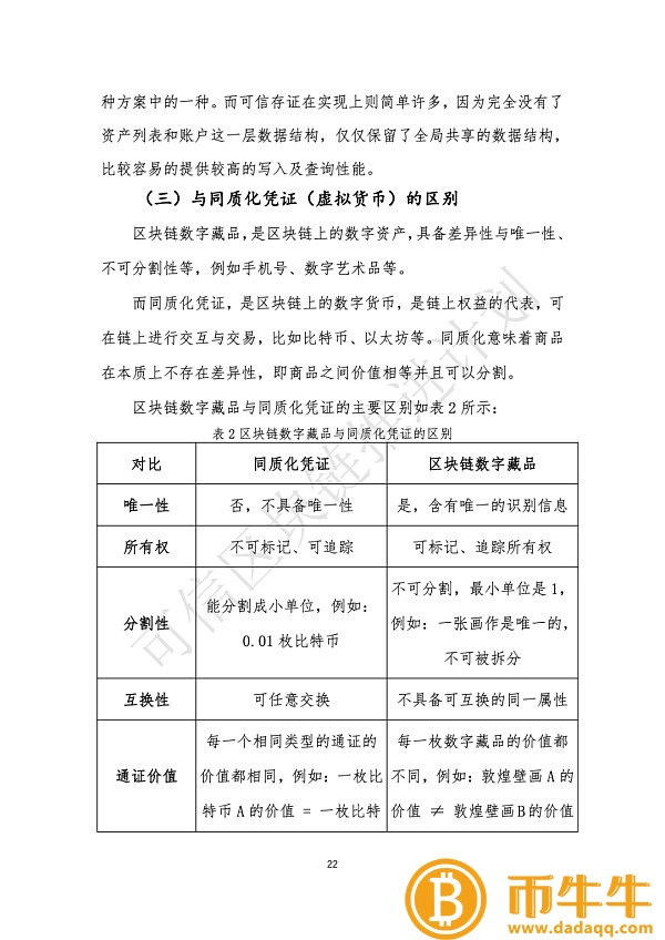
本文来自可信区块链推进计划发布的《基于区块链的数字馆藏研究报告》第三章:基于区块链的数字馆藏技术路线。区块链数字馆藏的技术原理,包括表达、接口、语义、应用链接等。,也有许多不同于区块链技术的存单和同质化券。
以下摘自原报道。







区块链通往数字资产之路

芝麻开门IOS下载:立即前往
注册领取新手礼包!交易手续费返现:20%!
下一篇:狗狗币最新消息 狗狗币能投资吗
b安appv2.54.4_binananc官方下载地址
行业动态
下载
b安app_最新b安交易平台v2.14.0下载
行业动态
下载
世界交易所排名前100名_前十家泰达币软件排名盘点
行业动态
下载
BI安app交易平台最新v2.59.1下载 BINANC安卓官方授权下载
行业动态
下载
芝麻开门交易平台无法登录_芝麻开门交易所app官方下载
行业动态
下载
USDT钱包怎么下载认证|一文解决USDT钱包使用问题
行业动态
下载
中国三大比特币交易平台app_多家th交易所名单
行业动态
下载
芝麻开门登录版_芝麻开门交易所app官方下载
行业动态
下载